7 Ways AI Can Automate Your Sales Process in Zoho CRM
For most small businesses, sales isn’t limited by effort—it’s limited by time.
Your team is juggling follow-ups, updating records, writing emails, qualifying leads, and trying to close deals… all at once. That’s where AI changes everything.
With tools like Zoho CRM and its built-in AI assistant Zoho Zia, you can automate large parts of your sales process—without losing the personal touch that wins deals.
Here are 7 powerful ways AI can automate your sales process in Zoho CRM 👇
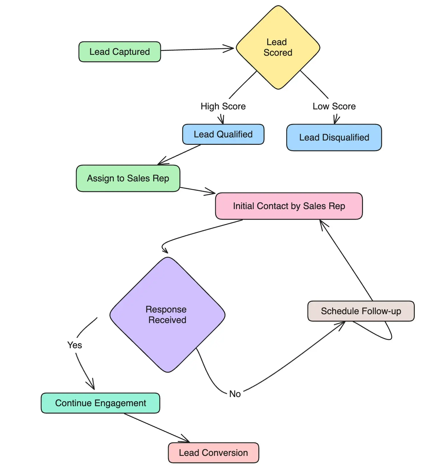
1. Automatically Score & Prioritize Leads
AI analyzes:
- Email engagement
- Website behavior
- Past conversion data
- Demographics
Then assigns a lead score so your team knows exactly who to focus on.
👉 Instead of chasing every lead, you’re focusing on the ones most likely to close.
Automation win: No more manual qualification or guesswork.
2. Intelligent Lead Assignment
AI can automatically assign leads based on:
- Territory
- Deal size
- Industry
- Rep performance or availability
This goes beyond basic rules—AI can recommend assignments based on who is most likely to close the deal.
👉 The right lead goes to the right person instantly.
Automation win: Faster response times and higher close rates.
3. AI-Generated Emails & Follow-Ups
Writing follow-up emails is one of the biggest time drains in sales.
AI can:
- Draft personalized emails instantly
- Suggest subject lines that improve open rates
- Recommend follow-up timing
- Adjust tone based on customer behavior
👉 Your team sends better emails in less time—without starting from scratch.
Automation win: Consistent, high-quality communication at scale.
4. Smart Task & Follow-Up Automation
It can:
- Automatically create follow-up tasks
- Suggest next best actions
- Trigger reminders based on inactivity
- Escalate deals that are going cold
👉 Your pipeline keeps moving—even when your team is busy.
Automation win: Zero missed follow-ups.
5. Predictive Sales Forecasting
Instead of guessing revenue, AI predicts it.
Zia analyzes your pipeline and:
- Forecasts future sales
- Calculates deal win probability
- Flags risky deals
- Identifies trends
👉 You can plan ahead with confidence—not assumptions.
Automation win: Real-time forecasting without manual reporting.
6. Call Transcription & Insights
Sales calls are full of insights—but they’re often lost.
AI can:
- Transcribe calls automatically
- Summarize key points
- Detect customer sentiment
- Highlight objections or buying signals
👉 Your team spends less time taking notes—and more time selling.
Automation win: Every conversation becomes actionable data.
7. “Next Best Action” Recommendations
AI doesn’t just automate—it guides.
Zia can recommend:
- When to follow up
- What action to take next
- Which deals need attention
- Which opportunities to prioritize
👉 It’s like having a sales manager reviewing every deal in real time.
Automation win: Smarter decisions without constant oversight.
The Big Picture: What This Means for Your Business
When you combine these 7 capabilities, something powerful happens:
👉 Your sales process becomes faster, smarter, and more consistent
Instead of:
- Manual updates
- Missed follow-ups
- Guesswork forecasting
You get:
- Automated workflows
- Data-driven decisions
- Scalable sales operations
A Quick Reality Check
AI is powerful—but it’s not magic.
If your Zoho CRM has:
- Poor data quality
- Inconsistent processes
- Missing fields or structure
AI will amplify those problems.
👉 The best results come when AI is layered on top of a well-designed CRM system.
Final Thoughts
AI is no longer optional in sales—it’s a competitive advantage.
With Zoho CRM and Zoho Zia, small businesses can:
- Automate repetitive work
- Close deals faster
- Improve customer experience
- Scale without hiring more staff
The question isn’t if you should use AI…
👉 It’s where it can make the biggest impact in your sales process right now.
















